[繁體] [微信订阅] [手机版APP]
| 网站首页 | 姓氏新闻 | 吴氏历史 | 吴氏族谱 | 吴氏文化 | 吴氏人物 | 寻根问祖 | 寻根知识 | 姓氏书籍 | 吴氏分布 | 吴氏大统宗谱 | 吴氏世系 | 吴氏习俗 | 吴氏传说 |
首页 > 吴氏资讯 > 历史人物 ◇吴氏在线为公益性民间网站,传承优秀文化,发扬吴氏精神,请您阅读:
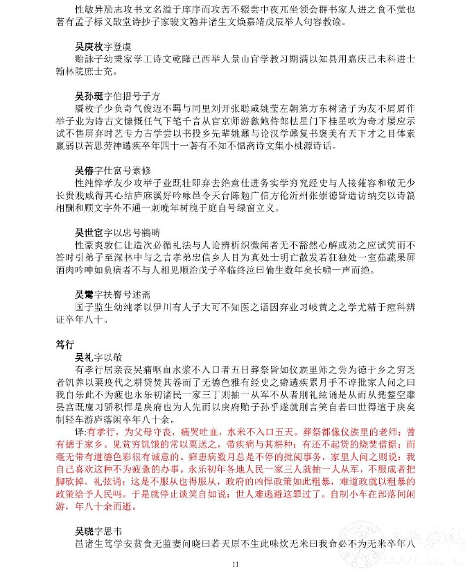
桐城县志中的吴姓人物
作者:吴福和    信息来源:本站原创    点击数:    更新时间:2015-10-11 |社区|留言|微博|交流|字体: |










































吴氏在线二维码声明: 本站属非营利性纯民间公益网站,旨在对我国传统文化去其糟粕,取其精华, 为继承和发扬祖国优秀文化做一点贡献。所发表的作品均来自网友个人原创作品或转贴自报刊、杂志、互联网等。如果涉及到您的资料不想在此免费发布,请来信告知,我们会在第一时间予以删除。 全部资料都为原作者版权所有,任何组织与个人都不能下载作为商业等所用。——特此声明!
相关资料来源于报刊杂志网络信息录入:吴学慧    责任编辑:吴学慧  | 
  • 上一篇信息:

  • 下一篇信息:
  •  
    最新热点
    最新推荐
    相关文章
    再论长沙王吴芮的世次与左台吴氏谱的历
    大悟吴氏宗亲会纪念著名革命英烈杨松(
    《著姓吴氏》征稿启事
    2019年4月10日吴文化“泰伯祭祀大典”信
    2019年,我们再出发!赣鄱吴氏2018年年
    台湾延陵吴氏世系图
    陕西省延安市吴旗县吴氏
    陕西省咸阳市武功县河道乡河大村吴氏
    陕西省商洛市山阳县王闫乡口头坪村吴氏
    陕西省汉中市镇巴县渔度镇鱼池村吴氏
    陕西省宝鸡市岐山县枣林镇吴氏
    陕西省安康市平利县西河乡三合村吴氏
    陕西省安康市汉滨区中原镇麻庙村吴氏
    至德堂太湖迁陕吴氏
    山西洪洞---云南
    浙江绍兴市嵊州市三界镇吴氏
    辽宁宽甸吴氏族谱(公开版)
    四川省吴氏字派集(已更新至388支)
    赞《瑞安吴氏通志》出版
    吴氏在线新年贺词
    黄龙吴氏宗亲举办一世祖礼孙公诞辰800周
    四川省部份吴氏辈派
    麻溪吴氏族谱(下)
    留言
    姓 名: * 验证码: *
    性 别: Msn:
    Email: QQ号:
    主 页:
    打 分: 1分 2分 3分 4分 5分
    留言
    内容:
    留言或回复:(管理员审核后才能发布,只显示最新10条。)
    48小时信息排行榜
    48小时图文排行榜
    最新专题