[繁體] [微信订阅] [手机版APP]
| 网站首页 | 姓氏新闻 | 吴氏历史 | 吴氏族谱 | 吴氏文化 | 吴氏人物 | 寻根问祖 | 寻根知识 | 姓氏书籍 | 吴氏分布 | 吴氏大统宗谱 | 吴氏世系 | 吴氏习俗 | 吴氏传说 |
首页 > 吴氏文化 > 祭祀聚会 ◇吴氏在线为公益性民间网站,传承优秀文化,发扬吴氏精神,请您阅读:
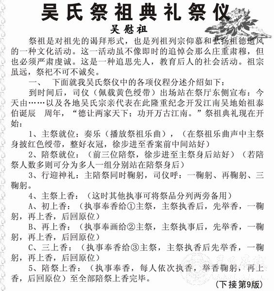
吴氏祭祖典礼祭仪
作者:吴慰祖    信息来源:至德文化博览    点击数:    更新时间:2015-2-20 收藏|留言|微博|交流|字体:


吴氏在线二维码声明: 本站属非营利性纯民间公益网站,旨在对我国传统文化去其糟粕,取其精华,为继承和发扬祖国优秀文化做一点贡献。所发表的作品均来自网友个人原创作品或转贴自报刊、杂志、互联网等。如果涉及到您的资料不想在此免费发布,请来信告知,我们会在第一时间予以删除。全部资料都为原作者版权所有,任何组织与个人都不能下载作为商业等所用。——特此声明!
相关资料来源于报刊杂志网络信息录入:吴文佰    责任编辑:wcb888  |  
  • 上一篇信息:

  • 下一篇信息:
  •  
    最新热点
    最新推荐
    相关文章
    没有相关信息
    留言
    姓 名: * 验证码: *
    性 别: Msn:
    Email: QQ号:
    主 页:
    打 分: 1分 2分 3分 4分 5分
    留言
    内容:
    留言:(管理员审核后才能发布,只显示最新10条。)
    48小时信息排行榜
    48小时图文排行榜
    最新专题